close
小時候抬頭看向天空,只要看見飛機都會驚呼「哇有飛機」這句話。
喜歡看著飛機在天空中翱翔的帥氣英姿的大朋友或是小朋友,
就在今年八月,花蓮空軍基地即將開放參觀,歡迎大朋友小朋友都一起來了解國軍們都在做什麼事哦。
當天不只是有單純的靜態展覽,還可以看見許多機型的飛機的展示操演哦!
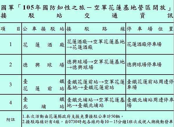
最貼心的是還有接駁車可以搭,只要搭乘火車下來再轉接駁車就能夠到摟,十分的方便!
【時間】105年8月13日(星期六)早上9時至下午4時
【地點】花蓮縣新城鄉嘉新村華西路37號
【提醒】攜帶國民身分證、駕照或健保以利查驗
趕緊來訂房吧!
小管家提供貼心旅遊諮詢。
電話:0963-687-021
LINE:nanjihg222
微信:nanjihg222
qq:2396408265
http://wrs.ec-hotel.net/wep4webhotel/webhotel/0429/hotel/showProductRoomList.action?locale=zh_TW#top





全站熱搜
留言列表
